【文献解读】因肿瘤坏死释放的脂肪,竟让免疫细胞失效?

从CRISPR筛选到临床探究:胶质母细胞瘤免疫治疗新突破

免疫逃逸是癌症的重要特征,胶质母细胞瘤(GBM)对现有免疫检查点抑制剂(ICIs)反应不佳。2025年9月,由西湖大学与 UTSW 医学中心合作研究的成果“Targeting necrotic lipid release in tumors enhances immunosurveillance and cancer immunotherapy of Glioblastom”在《Cell Research》上发表。团队以非癌小鼠胚胎干细胞为研究对象,成功建立了同基因畸胎瘤模型,研究人员在该模型上进行CRISPR筛选,成功找出了决定肿瘤免疫逃逸的关键基因。

Targeting necrotic lipid release in tumors enhances immunosurveillance and cancer immunotherapy of Glioblastom

原文链接:http://doi.org/10.1038/s41422-025-01155-y

文章亮点

1. 创新模型构建:

该研究首次利用非癌小鼠胚胎干细胞成功构建同基因畸胎瘤模型,为早期免疫逃逸机制研究提供精准平台。

2. 关键基因定位:
顺利获得全基因组CRISPR筛选,明确免疫逃逸与Trp53、Pten等促凋亡抑癌基因缺失密切相关。

3新治疗靶点发现:
研究揭示APOE脂质颗粒在肿瘤免疫逃逸中的核心作用,为胶质母细胞瘤治疗提供新策略。

01
全基因组CRISPR筛选锁定免疫逃逸关键基因

研究团队将全基因组 CRISPR 文库导入 C57BL/6J 小鼠胚胎干细胞,建立大规模的基因敲除细胞库。随后,这些细胞或用于体外培养,或移植至野生型和 Rag1⁻/⁻ 免疫缺陷小鼠体内以生成畸胎瘤。

研究发现,靶向Trp53和Pten的sgRNA在免疫正常小鼠的畸胎瘤中特异性富集,该现象在免疫缺陷鼠中并未出现。随后构建的基因敲除细胞系证实,Trp53⁻/⁻与Pten⁻/⁻细胞在野生鼠体内的成瘤能力大幅增强。这表明其基因缺失可帮助肿瘤逃避免疫监视。

免疫监视基因的全基因组 CRISPR 筛选

图 1. 免疫监视基因的全基因组 CRISPR 筛选

02
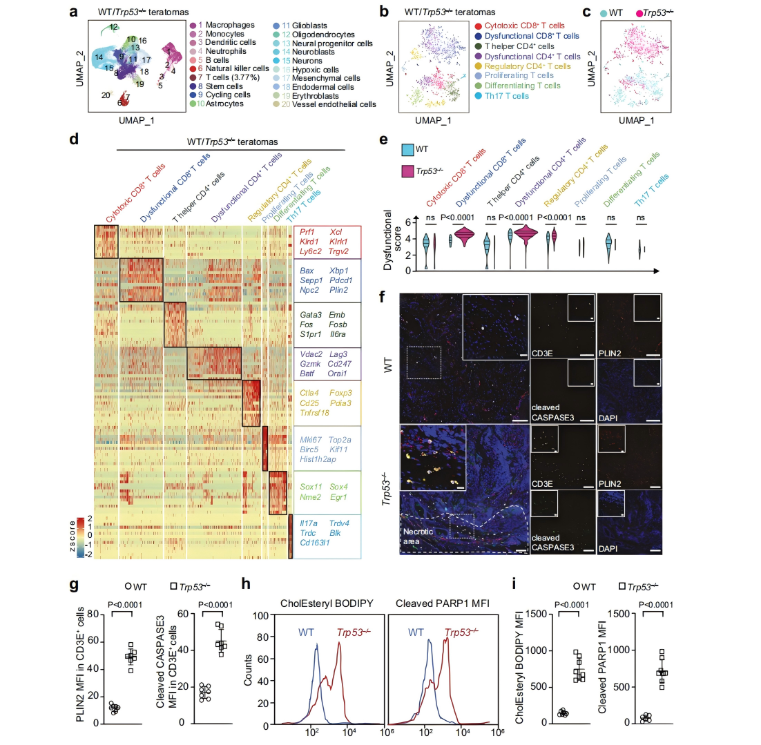
Trp53⁻/⁻畸胎瘤中浸润性免疫细胞功能异常

scRNA-seq谱系分析证实,Trp53/⁻畸胎瘤的免疫浸润异常主要表现为CD4+T、CD8+T及调节性T细胞的功能失调和显著富集。

研究发现,这些T细胞高表达了耗竭与凋亡相关基因及脂质代谢基因。进一步的实验证实,在Trp53/⁻肿瘤中,T细胞的脂滴积累、胆固醇酯水平及凋亡标志物均显著升高;与此同时,作为肿瘤微环境中的重要免疫细胞,肿瘤相关巨噬细胞(TAMs)也呈现出类似的脂质沉积和凋亡特征。

顺利获得单细胞RNA测序技术分析畸胎瘤中浸润T细胞的分子特征

图 2. 顺利获得单细胞RNA测序技术分析畸胎瘤中浸润T细胞的分子特征

03
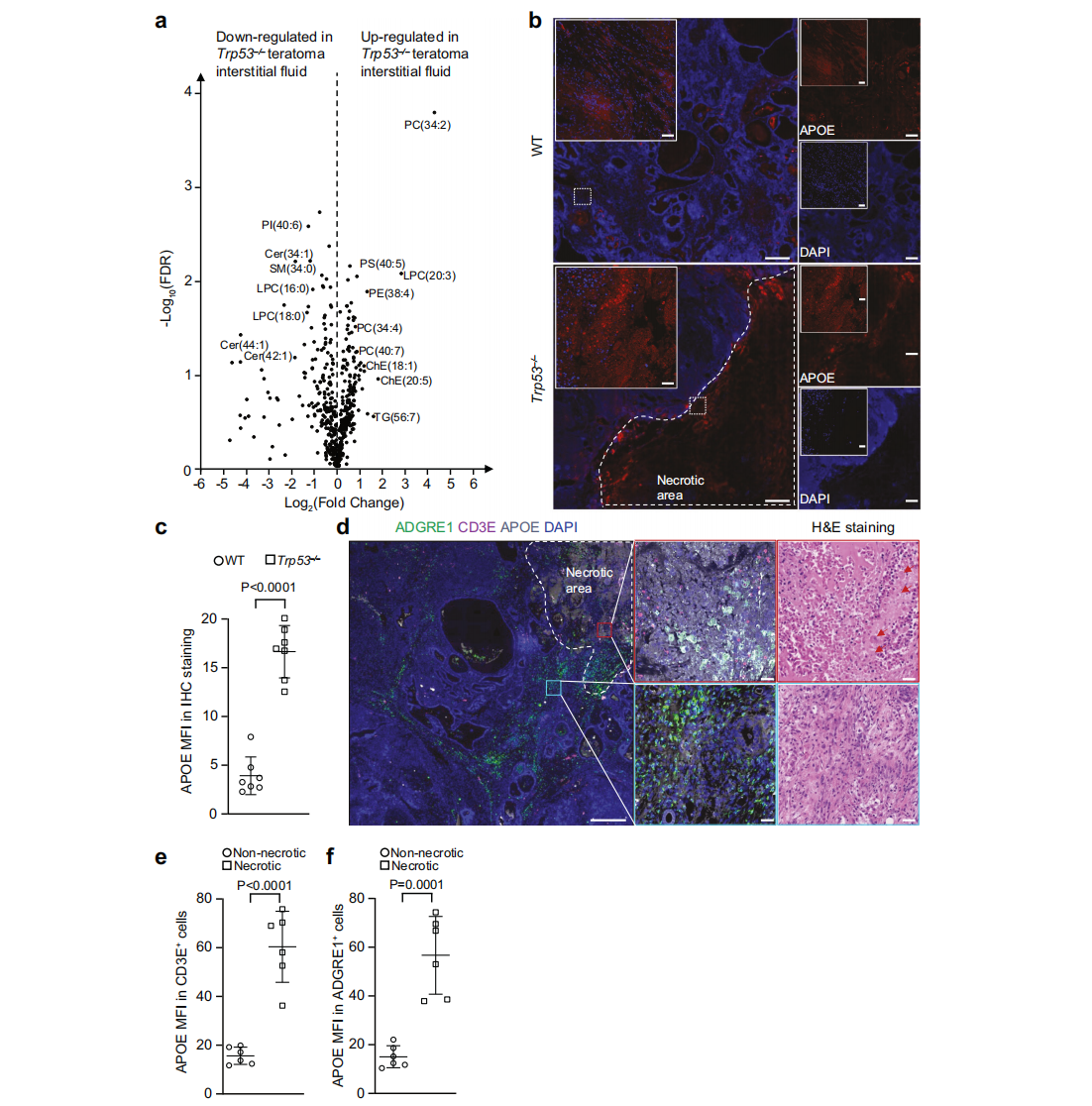
坏死肿瘤细胞释放APOE脂质颗粒诱导免疫细胞功能异常

脂质组学分析显示,Trp53⁻/⁻畸胎瘤间质液中多不饱和磷脂、胆固醇酯等脂质水平升高,坏死区域中细胞外APOE沉积增强,且浸润免疫细胞内APOE积累明显。研究证实Trp53缺失是顺利获得增加坏死来促进APOE释放,这些释放的APOE被免疫细胞摄取,引发功能异常。

坏死性畸胎瘤细胞向肿瘤微环境释放APOE脂质颗粒

图 3. 坏死性畸胎瘤细胞向肿瘤微环境释放APOE脂质颗粒

04
阻断肿瘤坏死或脂质摄取可恢复免疫监视

研究发现,细胞坏死主要依赖mPTP通道。研究人员构建了mPTP功能缺失的基因敲除株,发现细胞坏死显著减轻,使得与之相关的APOE释放减少。随着APOE释放的减少,T细胞中的脂质积聚也显著降低,最终使得体内的免疫监视功能得以重建。

阻断坏死可消除 Trp53⁻/⁻畸胎瘤的免疫逃逸

图 4. 阻断坏死可消除 Trp53⁻/⁻畸胎瘤的免疫逃逸

总结与展望

本研究利用创新性的畸胎瘤模型和 CRISPR 筛选,揭示了 Trp53 等基因缺失顺利获得 mPTP 介导的肿瘤坏死释放 APOE 脂质颗粒,从而导致免疫细胞脂质积累和功能异常的新机制。同时,验证了该机制在人类胶质母细胞瘤中的存在,并提出顺利获得阻断 APOE 脂质摄取或抑制肿瘤坏死可恢复免疫监视。

未来,针对APOE脂质颗粒的靶向干预,尤其是与免疫检查点抑制策略联合,有望成为TP53突变胶质母细胞瘤的潜在治疗方案,并为其他肿瘤类型的相关机制研究提供参考。

 

瓦力生物基因以定制化基因敲除细胞构建服务为核心,采用升级的CRISPR/Cas9系统,持续为科研团队提供“关键钥匙”,有助于基础研究向临床迈出坚实一步!立即咨询,定制您的基因编辑研究方案!


近期资讯

1.【客户文献】甲基化“指纹”检测,或将改变癌症早筛方式

2.【文献解读】从77%脱靶到零易位:Cas9安全性迭代升级

3. 【文献解读】CRISPR-GPT——你的AI基因编辑助手

瓦力生物基因-媒体矩阵图

联系我们
18102225074(微信同号)
market@yihu100.com


Comment (4)


Leave a Reply

Your email address will not be published.Required Fields are marked

促销活动

最新发布

联系我们
*
*
*
来源:
service online

  • 留言
  • You can send email to contact us.
    邮箱
  • You can send email to contact us.
    电话
    联系电话
    中国总部
    18102225074(微信同号)
  • This is Edgene's wechat.
    微信
    瓦力生物企业微信二维码

  •  回到顶部