【文献解读】从77%脱靶到零易位:Cas9安全性迭代升级

多因子协同优化HDR,攻克LT-HSC基因编辑瓶颈

慢性肉芽肿病(CGD)由NADPH氧化酶缺陷引起,现有的干细胞移植疗法存在移植物抗宿主病、移植物衰竭或感染等高风险。CRISPR/Cas9介导的HDR基因治疗虽有望实现自体移植,却面临脱靶效应、染色体畸变及p53激活等问题。

近期,丹麦奥胡斯大学Jacob Giehm Mikkelsen联合Rasmus O. Bak团队在《Nature Communications》发表题为“Targeted gene editing and near-universal cDNA insertion of CYBA and CYBB as a treatment for chronic granulomatous disease”的研究,研究人员采用高保真Cas9变体及配对Cas9nickase策略,高效修复了CGD患者CD34+细胞中的CYBB/CYBA基因,显著降低了脱靶效应与细胞毒性,并根除了染色体易位的问题。其基因编辑细胞在小鼠体内实现长期多系植活,分化粒细胞功能恢复,为临床转化提供了安全有效的治疗新方案。

Targeted gene editing and near-universal cDNA insertion of CYBA and CYBB as a treatment for chronic granulomatous disease

原文链接:http:// doi.org/ 10.1038/s41467-025-62738-2

文章亮点

1. 多重策略联合优化HDR:

首次在CGD模型中将i53 (53BP1抑制)、GSE56 (p53抑制) 和Ad5-E4orf6/7 (HDR增强) 的mRNA联合递送,在长期造血干细胞(long-term hematopoietic stem cells, LT-HSCs)富集群体中显著提高了编辑效率和细胞活力。

2. 开发“泛X-CGD”治疗策略:

设计了靶向插入CYBB exon3-13 cDNA的方案,理论上可纠正约86%的X-CGD突变,为通用型疗法开发提供可行路径。

3. 安全性迭代升级:

从Std-Cas9到HiFi Cas9,再到配对D10A Cas9n,逐步将脱靶编辑率从约77%降至不可检测水平,并利用CAST-seq技术证实了配对nickase策略可消除染色体易位。


01
RNP+AAV6导致HSPC毒性与植活下降

研究者第一时间尝试使用标准流程(Std-Cas9 RNP+ rAAV6修复模板)在CYBA基因位点进行靶向插入(GFP报告基因)。虽然实现了较高的编辑效率(约40%),但编辑后的细胞表现出严重的DNA损伤反应:增殖减缓、集落形成能力(CFU)显著下降。

最关键的是,这些细胞在移植到免疫缺陷小鼠后,几乎完全丧失长期多系重建能力,且移植后动物骨髓中检测到的编辑比例大幅下降,表明编辑对真正的LT-HSCs造成了负面筛选或损伤。

基于RNP+AAV的靶向插入CYBA

图 1. 基于RNP+AAV的靶向插入CYBA

02
联合递送HDR增强因子,优化LT-HSC编辑

为克服上述毒性,研究引入了三种mRNA:i53、GSE56和Ad5-E4orf6/7。三种mRNA的联合递送显著提高了在LT-HSC富集群体中的HDR效率,并增加了编辑后细胞的总数和活力。这表明该策略不仅提升了效率,还减轻了编辑过程对LT-HSC的伤害。

优化的CYBA基因编辑方法

图 2. 优化的CYBA基因编辑方法

03
创立广谱性X-CGD治疗策略,攻克脱靶毒性难题

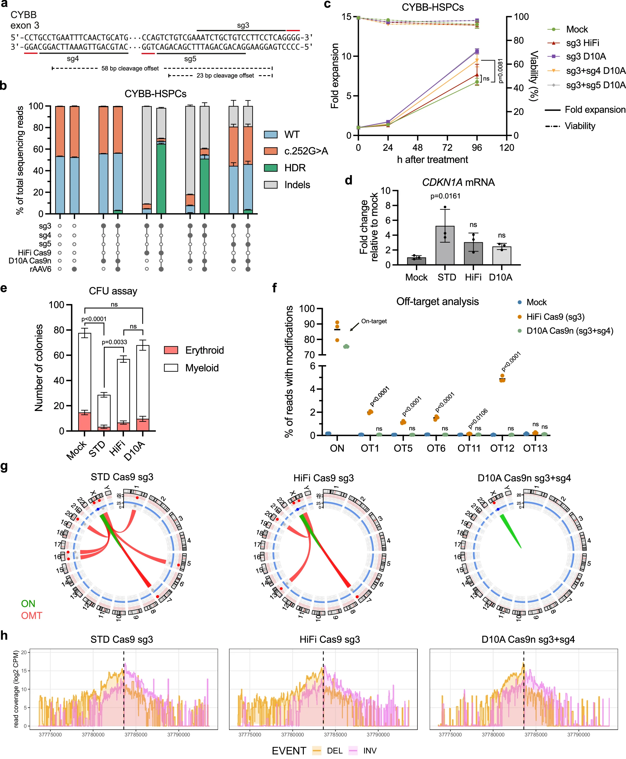
研究者针对CYBB c.252G>A突变,发现采用非特异性sgRNA与含沉默突变的修复模板效率更高,并进一步设计出“通用型”策略:顺利获得HDR插入截短cDNA(exon 3-13),以纠正绝大多数X-CGD病例。该方案使编辑细胞成功恢复ROS生产功能。

初期使用sg3/Std-Cas9时,研究者发现脱靶编辑严重(OT1高达77.5%),并导致体内植活率极低(<1%)。为此,他们换用了HiFi Cas9,结果显示脱靶率有效降低至5%以下,且on-target效率保持不变。同时,编辑细胞的体外CFU能力显著恢复,在动物模型中实现了高达约67%的长期多系植活。

用于校正 CYBB 变异的等位基因特异性编辑和 cDNA 插入

图 3. 用于校正 CYBB 变异的等位基因特异性编辑和 cDNA 插入

04
配对D10A Cas9n策略实现安全、长效的基因治疗

研究者采用D10A Cas9n尼克酶及一对sgRNA,顺利获得制造邻近切口模拟双链断裂,显著降低了脱靶风险。

优化后的策略在动物模型中验证成功,编辑后的细胞不仅实现长期植活,且维持稳定编辑比例,证明了该方案可高效、安全地修饰LT-HSC,同时支持治疗性转基因的持久稳定表达。

配对D10A Cas9n基因编辑的安全性与靶向效率

图 4. 配对D10A Cas9n基因编辑的安全性与靶向效率

总结与展望

本研究顺利获得采用高保真Cas9变体及配对Cas9n nickase系统,成功实现了慢性肉芽肿病相关基因的高效、安全编辑,并在动物模型中证实了编辑细胞的长期稳定植活,为CGD临床基因治疗提供了新策略。未来,需进一步提高LT-HSC内的HDR效率,减少编辑相关的毒性,有助于安全、可规模化的临床级应用。



瓦力生物基因拥有自主研发蛋白质表达纯化平台,经活性测试本公司的Cas酶产品活性明显优于市面上其他的酶,真正实现高纯度、高活性、高灵敏度酶产品的制备。更有恒温快速扩增试剂盒、CRISPR检测试剂盒现货,设备要求低,反应时间短,下单即达!


近期资讯

1. 【文献解读】CRISPR-GPT——你的AI基因编辑助手

2.【客户文献】CRISPR技术升级!更快、更准发现疟疾耐药基因突变

3.【文献解读】癌细胞为何“欲速不达”?Cyclin D1治疗新思路被发现!

联系我们
18102225074(微信同号)
market@yihu100.com


Comment (4)


Leave a Reply

Your email address will not be published.Required Fields are marked

促销活动

最新发布

联系我们
*
*
*
来源:
service online

  • 留言
  • You can send email to contact us.
    邮箱
  • You can send email to contact us.
    电话
    联系电话
    中国总部
    18102225074(微信同号)
  • This is Edgene's wechat.
    微信
    瓦力生物企业微信二维码

  •  回到顶部